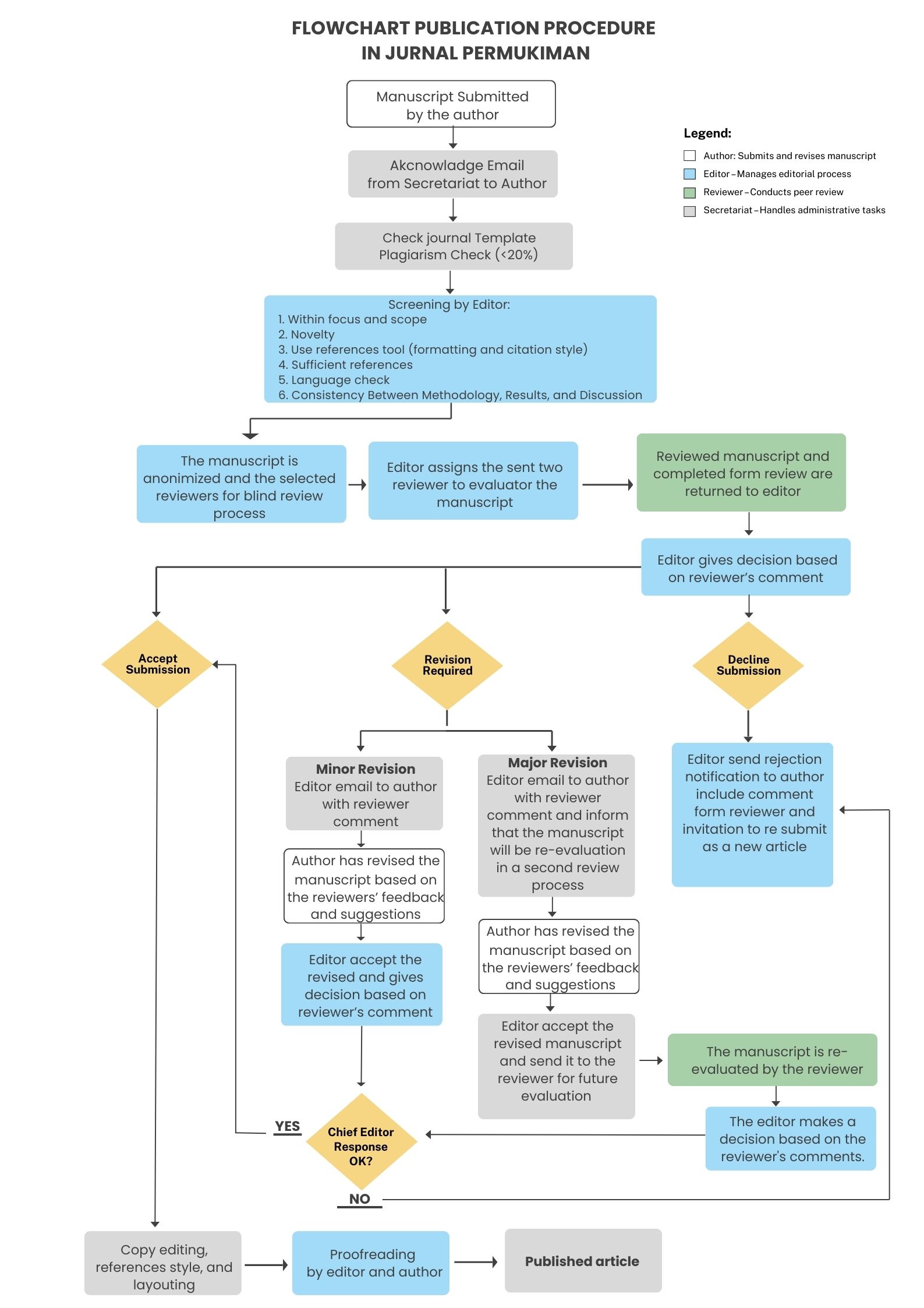
Peer Review Process
All manuscripts submitted to Jurnal Permukiman must comply with the journal's author guidelines. Upon submission, authors will receive an acknowledgment email from the editorial team. Each manuscript then undergoes an Initial Screening conducted by the editor to ensure: (1) relevance to the journal’s focus and scope; (2) novelty of the research; (3) proper use of citation tools and adherence to the required formatting style; (4) adequacy and relevance of references; and (5) clarity and quality of language.
Manuscripts that meet these initial requirements are anonymized and forwarded to two reviewers for a Double-Blind Peer Review process. The editor assigns appropriate reviewers and ensures that the review process is conducted objectively and confidentially. Reviewers evaluate the manuscript using a structured review form and submit their comments and recommendations to the editor.
Based on the reviewers' evaluations, the editor may issue one of the following decisions:
Minor Revision: Authors receive specific comments and are requested to revise the manuscript accordingly.
Major Revision: Authors are notified that the manuscript requires substantial revision and will undergo a second round of peer review after resubmission.
Decline Submission: Authors receive a formal rejection letter along with reviewer comments and are invited to resubmit as a new manuscript if substantial changes are made.
Once the revised manuscript is accepted, it proceeds to the copyediting and layout stage, including verification of reference formatting and consistency. A final proofreading phase is conducted jointly by the editorial team and the author before the article is published.
Jurnal Permukiman maintains strict confidentiality throughout the review process. Author identities are removed before the manuscript is sent to reviewers to ensure impartiality. Final publication decisions are made by the Editor-in-Chief, taking into account the recommendations of reviewers and handling editors, to ensure a high standard of academic integrity and quality.















